九游体育- 九游体育官方网站- 娱乐APP下载【行业研究】2025年上半年股权投资行业运行分析
2025-11-07九游娱乐,九游娱乐官网,九游app,九游下载安卓,九游体育,九游,九游下载,九游体育娱乐,九游体育app,九游体育网页版,九游真人,九游棋牌,九游捕鱼,九游娱乐靠谱吗,九游体育官网,九游官网行业分布方面,2025年上半年,AI、GPU、创新药等细分领域获得机构重点关注,IT、半导体及电子设备、生物技术/医疗健康和机械制造仍为最热门投资行业,投资额集中度超70%。从投资案例数来看,2025年上半年,IT领域的投资案例数同比增长25.3%至1199起,超过半导体及电子设备的投资案例数(1153起),位列第一,生物技术/医疗健康行业和机械制造行业投资案例数位列第三、四位,分别为999起和738起,分别同比增长17.0%和49.7%。从投资金额来看,半导体及电子设备行业的投资金额超过人民币1000亿元,同比增长46.6%,远高于其他行业;IT和生物技术/医疗健康行业的投资金额分别为394.54亿元和375.52亿元,分别同比下降19.6%和19.9%;机械制造行业投资金额508.19亿元,同比增长87.0%。相比之下,传统热门行业如互联网、汽车等持续遇冷,显示资本转型硬科技的决心。
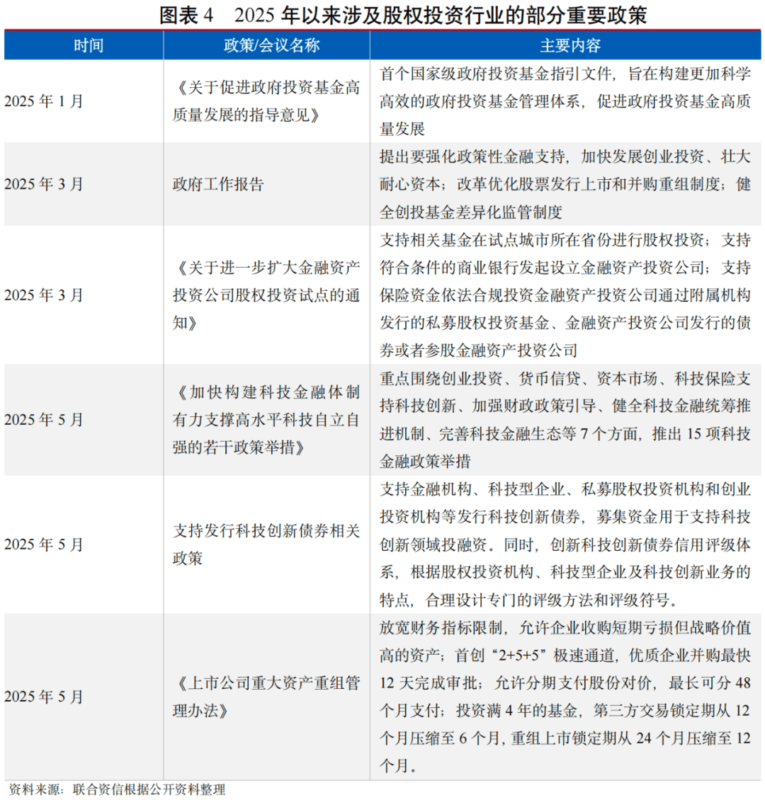
2025年5月6日,中国人民银行、中国证监会联合发布关于支持发行科技创新债券有关事宜的公告(中国人民银行 中国证监会公告〔2025〕8号)(以下简称《公告》),《公告》的主要包括:支持金融机构、科技型企业、私募股权投资机构和创业投资机构发行科技创新债券;发行人可灵活设置债券条款,鼓励发行长期限债券,更好匹配科技创新领域资金使用特点和需求;为科技创新债券融资提供便利,优化债券发行管理,简化信息披露,创新信用评级体系,完善风险分散分担机制等;四是将科技创新债券纳入金融机构科技金融服务质效评估;五是鼓励有条件的地方提供贴息、担保等支持措施。上述措施有利于拓宽股权投资企业的融资渠道,引导债券市场资金投早、投小、投长期、投硬科技,激发科技创新动力和市场活力,助力培育新质生产力。


